时间:2025-05-17 14:01:26 来源:河北运昌紧固件制造有限公司,运昌实业 点击数:185
(1)采购部部门职责




(2)采购管理制度及操作流程


(3)供应商选择管理规定

(5)供应商质量管理规定

(6)供应商管理规定

(7)供应商评定管理标准


(8)关于对公司重大支出项目进行招投标管理的紧急通知
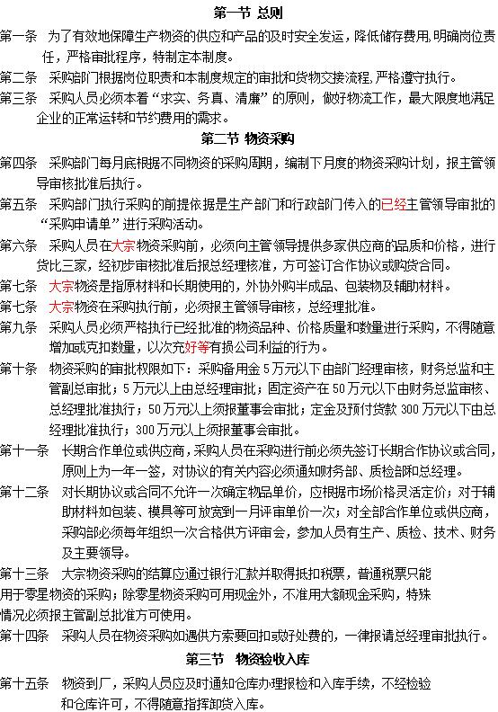
(9)物资采购管理制度



(10)物资采购价格审批流程
(11)物资采购审批管理试行规定


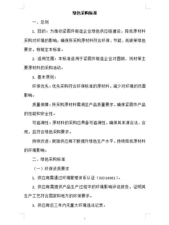
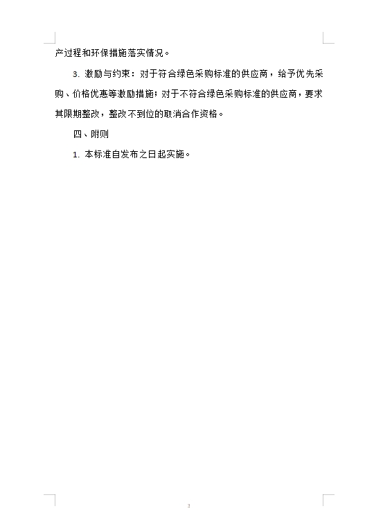
(13)绿色采购标准

